Instance Verification Kit (IVK)
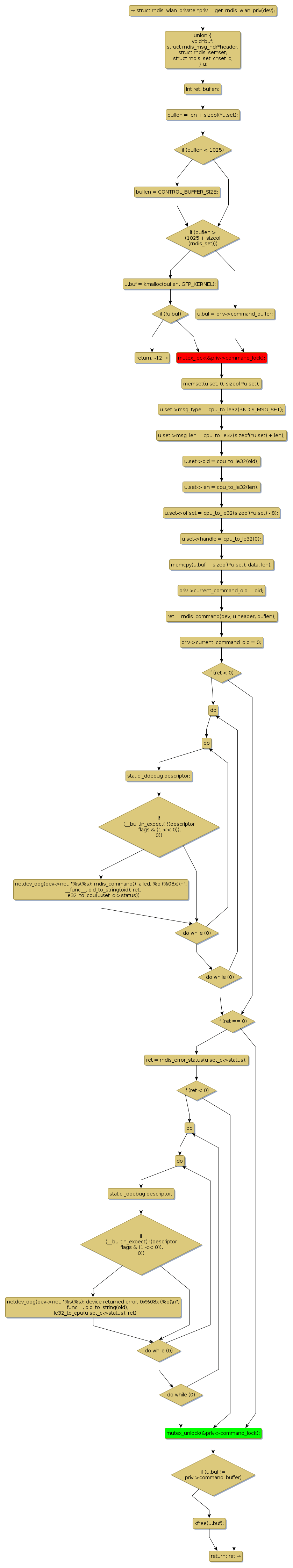
mutex lock @ [21208+32+/linux-3.19-rc1/drivers/net/wireless/rndis_wlan.c]
Instance Signature: command_lock
|
The Matching Pair Graph:
|
|
Function Name
|
Control Flow Graph (CFG)
|
Events Flow Graph (EFG)
|
Source Correspondence
|
|
rndis_set_oid
|
|
|
[20680+13+/linux-3.19-rc1/drivers/net/wireless/rndis_wlan.c]
|